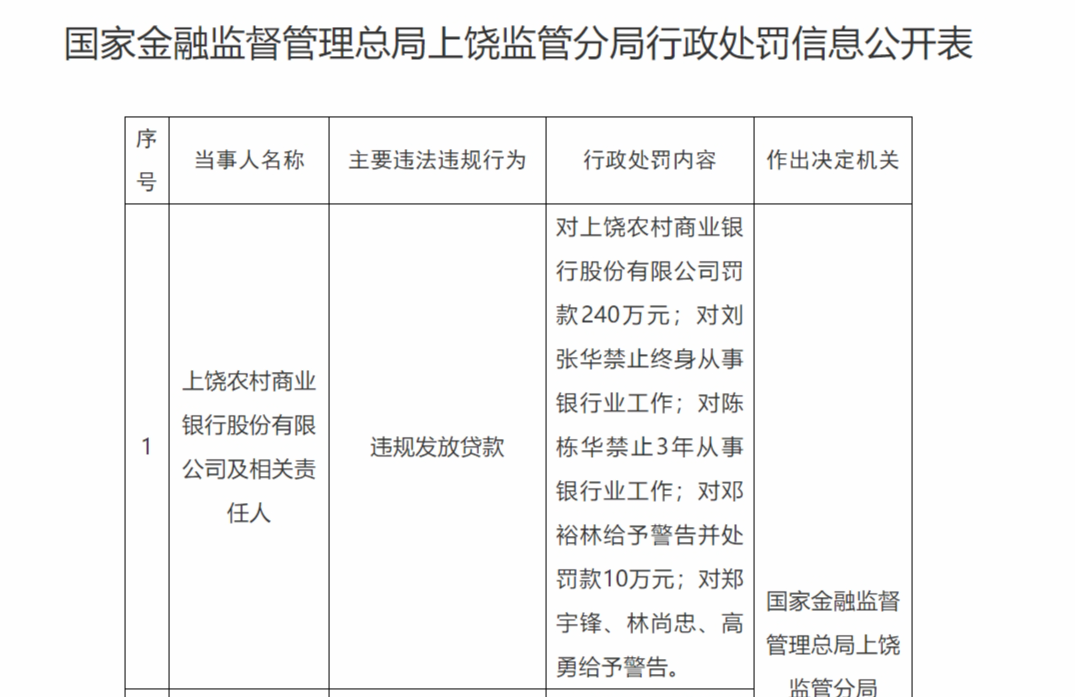
12月19日,国家金融监督管理总局上饶监管分局行政处罚信息公开表显示,上饶农村商业银行股份有限公司,违规发放贷款,被罚款240万元;责任人刘张华被禁止终身从事银行业工作;陈栋华被禁止3年从事银行业工作;邓裕林被给予警告并处罚款10万元;郑宇锋、林尚忠、高勇被给予警告。
卓信宝提示:文章来自网络,不代表本站观点。
本文评分*
评论内容*
你的昵称*
你的邮箱*